Profil LPPM

Universitas Bhakti Asih Tangerang didirikan berdasarkan Keputusan Menteri Pendidikan, Kebudayaan, Riset, dan Teknologi Republik Indonesia Nomor 9/E/O/2024 tentang Izin Pendirian Universitas Bhakti Asih Tangerang. Sejak awal pendiriannya, Universitas Bhakti Asih Tangerang berkomitmen melaksanakan Tridarma Perguruan Tinggi secara terpadu, khususnya dalam pengembangan penelitian dan pengabdian kepada masyarakat yang inovatif dan berintegritas.

Sebagai tindak lanjut dari kebijakan nasional pendidikan tinggi serta dalam rangka mengoordinasikan dan meningkatkan mutu kegiatan penelitian dan pengabdian kepada masyarakat, Rektor Universitas Bhakti Asih Tangerang menetapkan Pembentukan Lembaga Penelitian dan Pengabdian kepada Masyarakat (LPPM) melalui Surat Keputusan Rektor Universitas Bhakti Asih Tangerang Nomor 025A/SK/UNIBANG.REK/IV/2024.

Selanjutnya, untuk mendukung operasional dan efektivitas pelaksanaan tugas LPPM, Rektor Universitas Bhakti Asih Tangerang menetapkan pimpinan LPPM melalui Surat Keputusan Rektor Universitas Bhakti Asih Tangerang Nomor 015/SK/UNIBANG.REK/IV/2024 tentang Pengangkatan Kepala Lembaga Penelitian dan Pengabdian kepada Masyarakat. Berdasarkan keputusan tersebut, Ahmad Nur Taufiqurrahman, S.T., M.T. ditetapkan sebagai Kepala LPPM Universitas Bhakti Asih Tangerang.

Visi

Menjadi Lembaga penelitian dan pengabdian masyarakat yang berakhlak mulia, mampu bersinergi harmonis, beradaptasi, berfikir kritis, bertransformasi, serta menghasilkan kary inovasi terbaik yang berdampak local dan global

Misi
  1. Melaksanakan penelitian yang berkualitas, berintegritas, dan sesuai dengan kode etik penelitian yang berlaku
  2. Melaksanakan pengabdian kepada masyarakat yang dapat menghasilkan inovasi, hilirisasi, jasa, produk, ilmu, dan teknologi
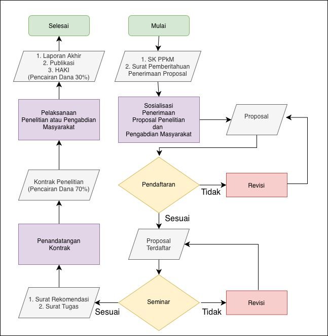
Flowchart LPPM